江山云樾府欢迎您丨2023(江山云樾府)江山云樾府-楼盘详情-价格-面积-户型

恩施楼市发布 2023-06-13 16:31:00
用手机看
扫描到手机,新闻随时看

扫一扫,用手机看文章
更加方便分享给朋友

售楼处电话:400-7729-115【贵宾热线】

杭州钱塘【江山云樾府】

售楼处电话:400-7729-115【贵宾热线】

看房可提前预约,如有问题欢迎来电,一对一为您热情服务,让您用专业的眼光去买房!

第一部分

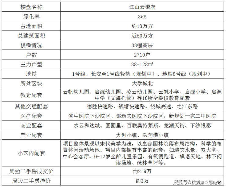
楼盘信息汇总表

第二部分

楼盘、区位价值分析

江山云樾府是位于杭州钱塘新区大学城北的全新大盘。

对于这个楼盘,我认为是刚需以及刚改留在主城区最好的机会之一。而祥生前几日,在江山云樾府的隔壁,又拿下了新地块(下沙大学城北单元JS0602-16地块),开发商深耕这里的决心,让江山云樾府的吸引力又上了一个台阶。

▲江山云樾区位图

甚至,从江山云樾府到钱江新城的市民中心,总共只需要7个红绿灯,非高峰时期,20来分钟就可以直达。

江山云樾府与周边二手房存在比较明显的价格倒挂。

楼幢分布:

江山云樾府共计规划了33幢高层,新拿的地块,位于现有地块的西侧。今后,这里会成为祥生精心打造的一座大城。

户型分布:

南区:

1#、2#、3#、4#、5#、6#、7#、10#、14#这8幢全部为98㎡户型。

11#、12#、15#、16#、17#这5幢东西边套为128㎡户型,中间套为98㎡户型。

北区:

1#、2#、3#、13#、14#这5幢东西边套为98㎡户型,中间套为88户型。

4#、5#、8#、9#、11#、12#这6幢中间套为88㎡户型,边套为118㎡户型;6#、7#这2幢均为98㎡户型。

本次首开楼幢:

首开南区的1#、2#、3#、4#、7#共5幢高层,总计382套。全部为98㎡户型。

第四部分

户型图展示

2、C户型,98㎡,3室2厅2卫。

3、D户型,118㎡,4室2厅2卫。

4、E户型,128㎡,4室2厅2卫。

第五部分

样板房实景

▲江山云樾样板房效果图

至于实景照片,大家还要耐心等待,等到样板房开放时再一睹为快吧。

第六 部分

项目及周边环境拍摄

江山云樾府周边的配套真的很成熟,就是一个热闹的市区的模样。

项目正南面就是和达城。

和达城东入口是业主们日常生活必须的大学城北农贸市场,规模可不小。

和达城的正西面就是圈圈里商业综合体。

换个方向看商业体的排布,与江山云樾府一路之隔,两大综合体。

除了商业,大家最关心的肯定是学校。江山云樾府正南面无缝连接的云帆幼儿园。

江山云樾府西南方向大约一个路口的,从北往南排布着云帆小学和凌云幼儿园。

再往西一个路口,就是启源中学(文海托管)了。现在明确由文海托管,那周边的小区就有很高的概率成为文海学区房。

下面这张图可以看清楚启源中学(文海托管)和云帆小学之间的关系,前者在西面,后者在东面,一路之隔。

杭州钱塘【江山云樾府】

售楼处电话:400-7729-115【贵宾热线】

看房可提前预约,如有问题欢迎来电,一对一为您热情服务,让您用专业的眼光去买房!

声明:本文由入驻焦点开放平台的作者撰写,除焦点官方账号外,观点仅代表作者本人,不代表焦点立场。